首页
制度规范
招标采购
通知公告
工作动态
支部建设
其他事项
采购信息
采购公告
结果公告
下载专区
学校主页
首页
制度规范
招标采购
通知公告
工作动态
支部建设
其他事项
采购信息
采购公告
结果公告
下载专区
学校主页
首页
制度规范
招标采购
通知公告
工作动态
支部建设
其他事项
采购信息
采购公告
结果公告
下载专区
×
采购信息
采购公告
结果公告
采购公告
首页
-
采购信息
-
采购公告
-
正文
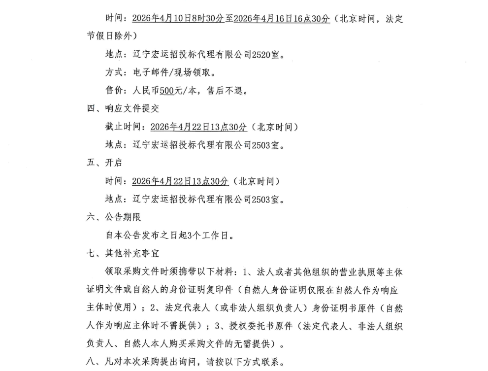
沈航2026年地面及台阶、地砖维修工程项目E2026034竞争性磋商公告(SHWTCSE2026014)
时间:
2026-04-09
来源:
中国招标投标公共服务平台
点击量
:
上一篇:
沈航2026年校医院药品供应服务项目W2026040采购公告(SHWTCS2026006)
下一篇:
沈航电力增容项目监理服务采购项目E2026068采购公告
视觉
更多>
<
<
最近新闻
更多>
2025年度采购管理员专题培训会议
2025-06-11