首页
制度规范
招标采购
通知公告
工作动态
支部建设
其他事项
采购信息
采购公告
结果公告
下载专区
学校主页
首页
制度规范
招标采购
通知公告
工作动态
支部建设
其他事项
采购信息
采购公告
结果公告
下载专区
学校主页
首页
制度规范
招标采购
通知公告
工作动态
支部建设
其他事项
采购信息
采购公告
结果公告
下载专区
×
采购信息
采购公告
结果公告
采购公告
首页
-
采购信息
-
采购公告
-
正文
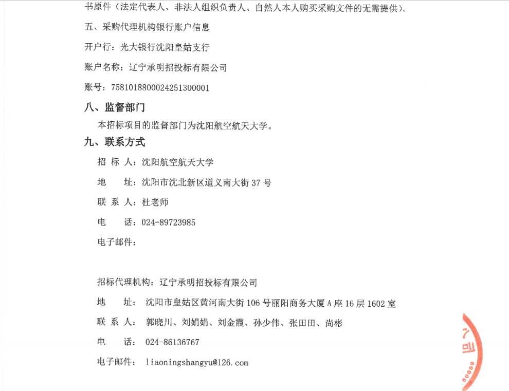
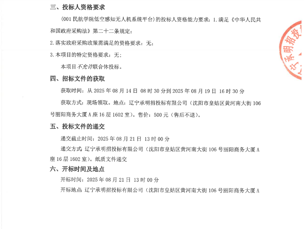
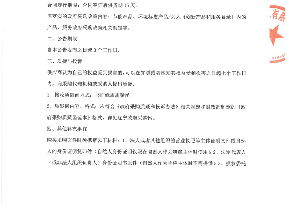
沈航民航学院低空感知无人机系统平台采购项目W20251841采购公告(SHWTJT2025042)
时间:
2025-08-14
来源:
中国招标投标公共服务平台
点击量
:
上一篇:
沈航2025年校园共享单车社会服务项目E2025195采购公告(SHWTCSE2025033)
下一篇:
沈航205年校园共享单车社会服务项目E2025195采购公告(SHWTCSE2025033)
视觉
更多>
<
<
最近新闻
更多>
2025年度采购管理员专题培训会议
2025-06-11