首页
制度规范
招标采购
通知公告
工作动态
支部建设
其他事项
采购信息
采购公告
结果公告
下载专区
学校主页
首页
制度规范
招标采购
通知公告
工作动态
支部建设
其他事项
采购信息
采购公告
结果公告
下载专区
学校主页
首页
制度规范
招标采购
通知公告
工作动态
支部建设
其他事项
采购信息
采购公告
结果公告
下载专区
×
采购信息
采购公告
结果公告
采购公告
首页
-
采购信息
-
采购公告
-
正文
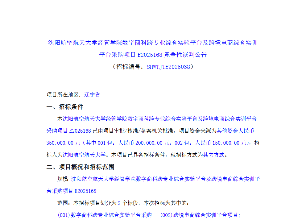
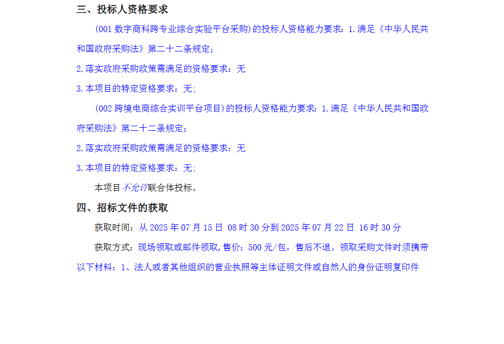
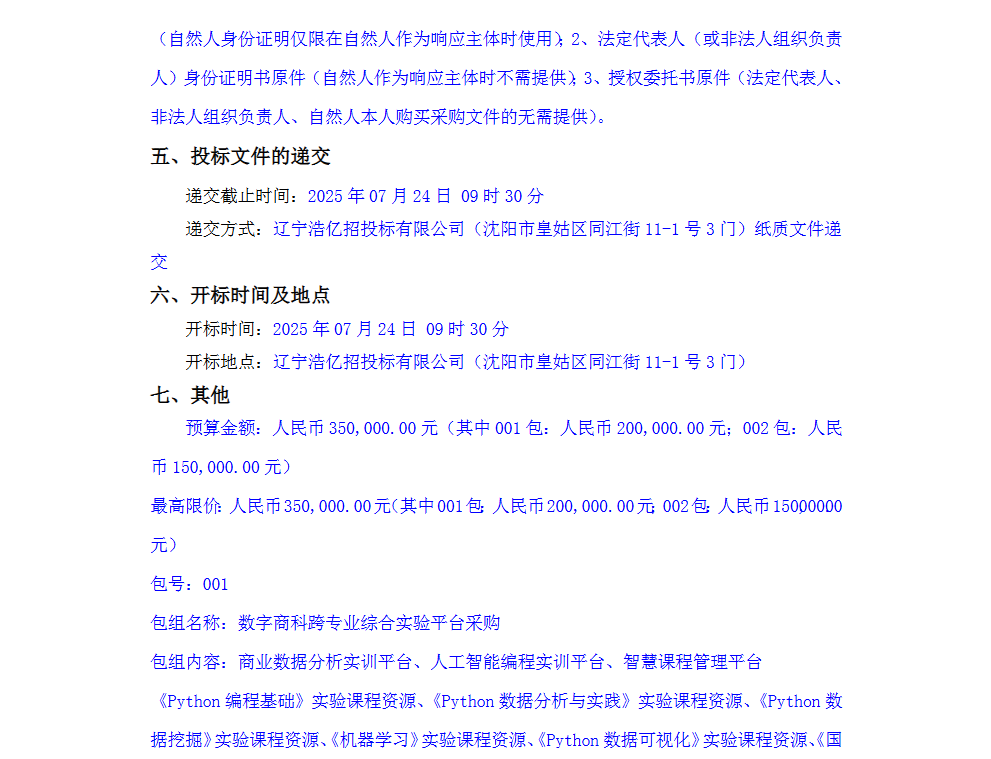
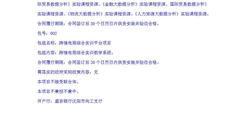
沈航经管学院数字商科跨专业综合实验平台及跨境电商综合实训平台采购项目E2025168采购公告(SHWTJTE2025038)
时间:
2025-07-15
来源:
中国招标投标公共服务平台
点击量
:
上一篇:
沈航科技园主孵化器外楼梯和1、2层楼内装修改造及电器电子有害物实验室基础装修工程项目E2025188采购公告(SHWTCSE2025026)
下一篇:
沈航国防领域标准信息查询系统W2025066采购公告(JH25-210000-18231)
视觉
更多>
<
<
最近新闻
更多>
2025年度采购管理员专题培训会议
2025-06-11